·
简体中文
·
ENGLISH
·
日本語
常熟高新技术产业开发区管理委员会 欢迎您! 2026-05-08 星期五
首页
常熟概况
高新区概况
区情介绍
历史沿革
区域范围
产城人
产业发展
城市建设
民生保障
宜居宜游
科技创新
载体平台
双招双引
中新昆承湖园区
园区规划
园区建设
项目招引
投资指南
新闻动态
联系方式
·
简体中文
·
ENGLISH
·
日本語
首页
>
通知公告
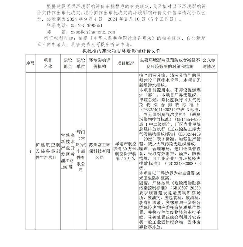
2024年9月4日常熟高新技术产业开发区关于拟作出审批决定的环境影响评价文件公示
发布时间:2024-09-04 11:02:43
上一篇
常熟住电装汽车部品有限公司扩建新能源汽车线束用连接器生产项目-值班室
2024年8月30日常熟高新技术产业开发区受理环境影响报告书(表)情况的公示
下一篇