·
简体中文
·
ENGLISH
·
日本語
常熟高新技术产业开发区管理委员会 欢迎您! 2026-05-29 星期五
首页
常熟概况
高新区概况
区情介绍
历史沿革
区域范围
产城人
产业发展
城市建设
民生保障
宜居宜游
科技创新
载体平台
双招双引
中新昆承湖园区
园区规划
园区建设
项目招引
投资指南
新闻动态
联系方式
·
简体中文
·
ENGLISH
·
日本語
首页
>
通知公告
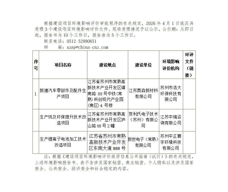
2026年4月1日常熟高新技术产业开发区受理环境影响报告书(表)情况的公示
发布时间:2026-04-01 13:47:22
附件:
奥森新材料.pdf
新世电子.pdf
贺利氏.pdf
上一篇
2026年4月1日常熟高新技术产业开发区关于作出建设项目环境影响评价的决定
丰田汽车(常熟)零部件有限公司新建辅助用房项目规划批前公示
下一篇